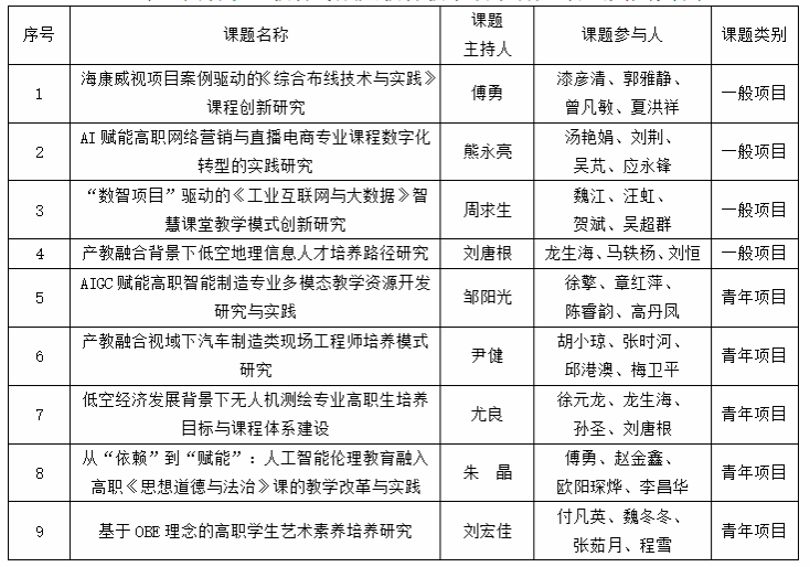
根据江西省教育厅下发的《关于做好2025年度江西省职业教育与成人教育教学改革研究课题申报立项工作的通知》(赣教职成字〔2025〕29号)文件精神,经个人申报、部门审核推荐、组织专家评审,确定《海康威视项目案例驱动的<综合布线技术与实践>课程创新研究》等9项课题拟推荐到江西省教育厅参加省级评审(具体详细见名单),现予以公示。公示时间:2025年11月28日—2025年12月3日。
公示期间,如有异议,可通过电子邮件、来电、来访的形式向发展规划与科研处反映。
发展规划与科研处:13870690627,邮箱:358829078@qq.com。
2025年江西省职业教育与成人教育教学改革研究课题拟推荐名单

发展规划与科研处
2025年11月28日